财富成都热点关注:
天眼查显示,近日,许昌市胖东来商贸集团有限公司发生工商变更,于东来不再担任总经理,但仍担任董事长和经理两个职务。
同时,胖东来多位高管发生变更,常玉庆、王利增、郭军涛、王德卫、何雨五名董事退出,新增房亚军为新任董事,冯延军任监事会主席,王慧任财务负责人,菅凯歌任监事。
目前,于东来仍是胖东来法定代表人和实际控制人,持有69.96%的公司股份。于娟、房亚军和于东明均持有公司5.3%的股份。
“控分”失败 胖东来销售额突破200亿元
官网最新数据显示,胖东来今年销售额已超过205亿元,已较去年全年销售额169亿元提高超20%。
今年3月,胖东来创始人于东来曾表示,要控制销售规模,“今年我们规划的销售要在200亿以内,尽量控制在200亿以内。”他认为,销售额如果上升得太快,员工就得加班,承担更多的压力,这样不免对企业最初的价值观产生影响。
今年10月,于东来在个人账号分享近日在2025中国超市调改大会上的演讲内容。
其中在谈及企业价值与规模时,于东来表示做企业要有社会责任,不是只满足自己家族的私利,不是为了体现自己的身家,而是要落实到员工的幸福上。企业不要去做盲目的扩张,他还透露,胖东来目前没有贷款,账上有41亿元资金。
同时,于东来在演讲中还谈及了胖东来目前的排队拥挤状况,他表示目前的胖东来是怪胎不正常,进门还需要铁栏杆,没办法实现原本的温馨、浪漫,但是迟早会回归到原本的状态。
年薪50万元起招女翻译 咨询电话被打爆
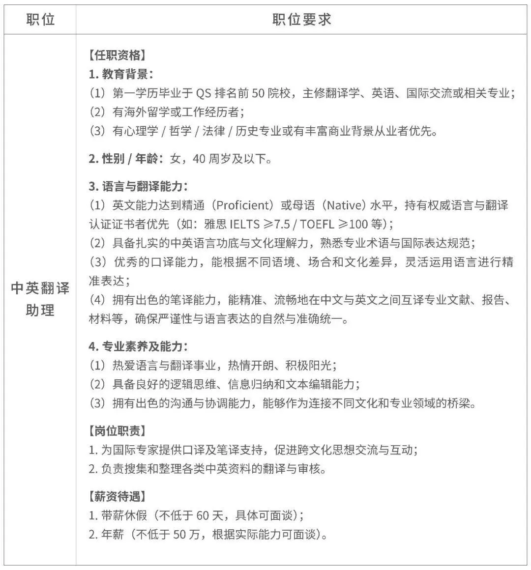
近日,胖东来商贸集团发布许昌胖东来招聘公告,公开招聘2名中英翻译助理。该岗位的主要职责是为国际专家提供口译及笔译支持,促进跨文化思想交流与互动;负责搜集和整理各类中英资料的翻译与审核。
根据官方的安排,该岗位的简历投递时间为2025年11月16日10:00—11月18日24:00。
在任职资格方面,该岗位要求应聘者第一学历毕业于QS排名前50院校,主修翻译学、英语、国际交流或相关专业;有海外留学或工作经历;有心理学/哲学/法律/历史专业或有丰富商业背景从业者优先。性别和年龄要求则为40周岁及以下女性。
该岗位对求职者的语言与翻译能力,也提出了较高的要求。如英文能力达到精通(Proficient)或母语(Native)水平,持有权威语言与翻译认证证书者优先(如:雅思IELTS≥7.5/TOEFL≥100等);拥有出色的笔译能力,能精准、流畅地在中文与英文之间互译专业文献、报告材料等。
在薪资待遇方面,该岗位可享有带薪休假不低于60天,具体面谈;且年薪不低于50万元,根据实际能力可面谈。
界面新闻等媒体尝试拨打官方公布的咨询电话联系相关招聘事宜,但对方电话一直处于通话状态,无法接通。
此前,胖东来还曾因招聘过于火爆,引发系统崩溃。 新乡胖东来三胖此前公开招聘900人,8月23日上午10点正式开启岗位招聘后,大量网友涌入投递简历网页,导致页面一度崩溃无法打开。45分钟后,胖东来招聘页面显示,所有岗位接收的有效简历数量均已达到岗位要求,投递通道现已关闭。
根据胖东来方面公布的数据显示,本次招聘系统注册信息13.2万人,在报名信息的接收过程中,基础信息投递8.3万人。胖东来创始人于东来在社交平台发文回应胖招聘火爆致系统崩溃时称:“关于招聘没有投上的朋友,大家想开点,胖东来为了公平已经尽最大努力了,技术上肯定有不足,要相信胖东来的真诚!想开点,开心最重要。”
今年已补偿受委屈员工35.9万元
此前,胖东来曾官宣增加员工“委屈奖”,引发热议。
近日,胖东来官网公示《胖东来侵犯人格尊严的补偿标准》,其中列举了2025年1月1日—10月31日共计33例员工被侵犯人格尊严的案例,总补偿金额359000元。
根据《补偿标准》,使用歧视性、恐吓性的言行,进行指责、呵斥、威胁、恐吓,使得被侵害当事人遭受精神伤害的,补偿1到5万元;使用侮辱性的言行,进行辱骂、造谣、诽谤或恶意传播不实、不雅的图像或视频的行为,使得被侵害当事人遭受精神伤害的,补偿5到10万元;具有实质性推搡、拉扯、动手行为,使得被侵害当事人遭受精神或身体伤害的,补偿5到10万元;具有严重殴打、严重猥亵行为,使得被侵害当事人遭受身体和精神严重伤害的,补偿10万元起。该标准适用于胖东来合同工。
胖东来表示,该标准体现了胖东来对员工权益的重视,通过经济补偿和法律手段强化对人格尊严的保护,同时也向社会传递了尊重员工、维护公平正义的企业价值观。
(来源:红星新闻)
Copyright © 2012-2025 成渝招商助推中心 All Rights Reserved .
技术支持:全分享蜀ICP备13003206号
川公网安备 51010702000274号
蜀ICP备13003206号-1