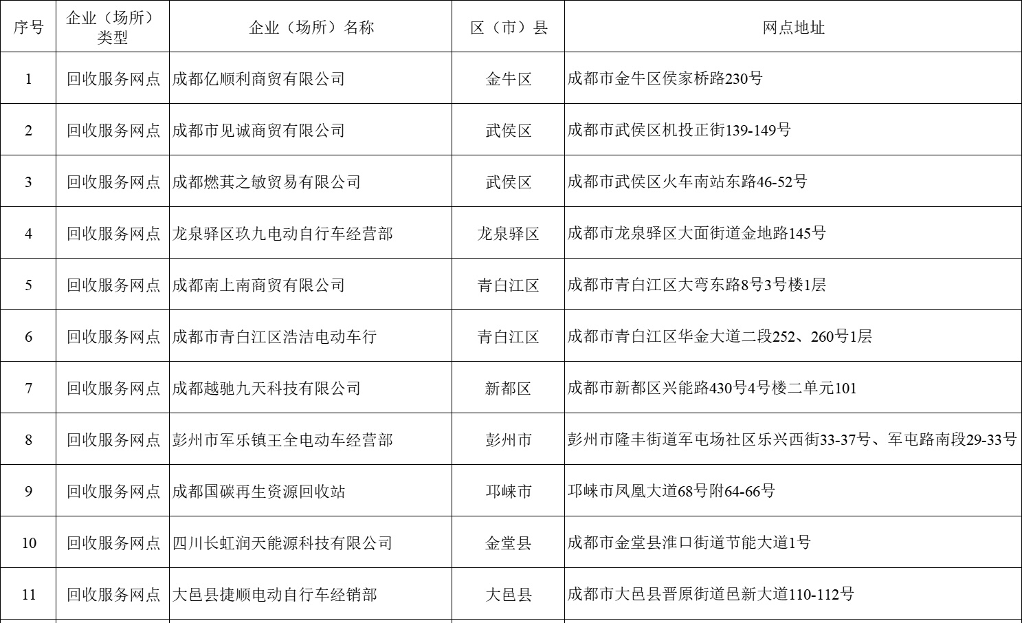
近日,成都接连公布了两批电动自行车废旧锂电池回收服务网点,网点数量已增至15个,分布于金牛区、武侯区、龙泉驿区、青白江区、新都区、彭州市、邛崃市、金堂县、大邑县、郫都区、新津区、蒲江县和都江堰市,走进了市民的“生活圈”内。
▲两批服务网点信息
网点有哪些服务?是否安全可靠?对于用户而言,如何判断电动自行车锂电池需要更换?能不能给电池做免费“体检”?带着这些疑问,11月9日,记者进行了实地探访。
问:把车骑到服务网点,能享受哪些服务?
位于武侯区机投正街的回收服务网点设在电动自行车销售与维修门店内,门口悬挂着“成都市电动自行车废旧锂电池回收服务网点”的蓝色标识牌。
该网点负责人张应彬介绍,他们通过了经信、消防、应急、商务、环保等部门的联合评估,满足严格的消防安全和规范回收条件,才于10月30日正式挂上了这块牌子。
“服务网点是专业的检测点和安全的中转站,主要为电动自行车用户提供免费的电池‘健康体检’和规范的废旧锂电池回收服务。”张应彬说,“用户只要把车骑过来,我们就会用专业设备为电池做一次全面的免费检测,包括电压、内阻、容量等关键指标。若经检测确认电池已达到更换标准,网点可提供规范的回收服务。”
在电池检测仪旁边,记者还发现了充电器测试设备。“别小看充电器,如果它的浮充电压或断开电压不正常,长期使用也会对电池造成损害,甚至引发过热风险。”张应彬介绍,“我们提供的是从电池到充电器的全方位安全隐患排查。”
▲检测设备
问:如何确保电池在网点暂存期间的安全?
锂电池不会在服务网点拆解,将交给有资质的专业企业进行拆解利用。根据市经信局市新经济委公布的信息,成都现有两家综合利用企业,即四川长虹润天能源科技有限公司和成都雅骏新能源汽车科技股份有限公司。
记者看到,服务网点配备了专业的检测设备,并设置了用于安全暂存电池的防火防爆桶和隔离空间。
“对于测试显示有安全隐患的废旧锂电池,我们会立即将其放入专用的防火防爆桶中并进行放电处理,最大限度降低自燃风险。”张应彬介绍,“存放点配备了手提式干粉灭火器和水基灭火器,工作人员经过专业培训,能够第一时间进行有效处置。”
同时,服务网点与综合利用企业建立了紧密合作,能确保电池能够实现安全快速流转,杜绝因长期堆积带来的隐患。
问:如果要“以旧换新”,有没有补贴?
对于车主而言,在得知电池需要更换后,可根据自身需求和网点建议灵活选择更换方式。可以仅更换电池,或者参与整车“以旧换新”活动,直接置换一辆新车。
如果决定整车“以旧换新”,根据四川省电动自行车以旧换新补贴政策,个人消费者领取资格券、确定补贴申领资格后,在交售报废老旧电动自行车(必须包含蓄电池)并换购合格新车时,可按新车销售价格的20%享受补贴,最高额度不超过500元。对交售报废锂离子蓄电池旧车并换购合格铅蓄电池新车的消费者,额外再给予100元的专项补贴。
问:用车过程中,出现什么信号,应当考虑更换电池?
张应彬建议,如果发现电动自行车锂电池续航里程明显缩短,或者充电、使用时异常发热,甚至鼓包变形,需要尽快进行电池检测。另外,如果电动自行车的锂电池使用超过了3年,即使没明显问题,做个“体检”也会更稳当。
公开数据显示,目前我国装配锂电池的电动自行车占比约20%。“用户若不清楚自己的电动自行车是否搭载锂电池,可查阅充电器标签或咨询购车的经销商,也可以直接到服务网点免费鉴定。”张应彬称。
问:为了“电动自行车锂电池健康”,成都还为市民准备了哪些服务?
记者注意到,从10月30日起,除了一批常态化运行的回收服务网点,成都的街道社区还出现了电动自行车锂电池健康临时评估点,面向市民提供免费检测服务并科普锂电池安全使用注意事项。
“‘体检’服务已走进金堂县又新镇、云合镇、官仓街道等以及简阳市三岔街道、双流区罗家店社区等地,服务市民逾百名。”四川长虹润天能源科技有限公司工作人员预告称,11月10日,该项服务还将走进双流区正兴街道。
今年,全国电动自行车安全隐患全链条整治工作专班印发《电动自行车锂离子电池回收利用体系建设指南》,推动废旧锂电池“应收尽收”和规范化综合利用。
电池“体检”服务是成都探索建设多方联动、安全可靠的电动自行车废旧锂离子电池回收利用体系的缩影。市经信局市新经济委相关负责人介绍,在回收服务体系建设过程中,“方便用户”是重要的考虑因素。目前成都正建立健康评估体系、设立健康评估网点。对于产业园区、商贸物流集中区等规模较大的社会单位,将提供上门检测服务。
(来源:成都日报锦观新闻)
Copyright © 2012-2025 成渝招商助推中心 All Rights Reserved .
技术支持:全分享蜀ICP备13003206号
川公网安备 51010702000274号
蜀ICP备13003206号-1